その取引、取適法(旧:下請法)の対象かも!? ~2026年1月施行『中小受託取引適正化法』のポイント~

2026年1月1日から、「下請代金支払遅延等防止法(下請法)」が改正され、内容を大幅に見直したうえで、法律名を「製造委託等に係る中小受託事業者に対する代金の支払の遅延等の防止に関する法律(略称:中小受託取引適正化法、通称:取適法)」に改めて施行されました。
1.はじめに
2026年1月1日から、下請法は取適法へと改正されました。
今回の改正は、単なる名称変更にとどまらず、規制内容の拡充や対象範囲の大幅な見直しを伴うものです。
従来の下請法では、「親事業者」、「下請事業者」といった上下関係を前提とした用語が用いられてきました。これに対し取適法では、「委託事業者」、「中小受託事業者」という表現に改められています。
公正取引委員会 中小企業庁 『取適法リーフレット』 はこちら
公正取引委員会 中小企業庁 『取適法ガイドブック』 はこちら
※『取適法ガイドブック』は内容が30ページほどでまとめられているため、一から知りたい人にオススメです。
2.2026年改正の主なポイント
今回の改正で、実務に特に影響が大きい点は次のとおりです。
①適用対象の拡大(従業員基準の追加)
これまでの下請法は、主に取引内容と資本金基準によって適用対象が判断されていました。
取適法ではこれに加えて、従業員数(300人、100人)という新たな基準が設けられています。
その結果、これまで規制対象外であった取引も、新たに適用されるケースが増えることになります。
規模要件 『取適法ガイドブック』 p3

※従業員基準については、資本金基準が適用されない場合に適用されます。
※常時使用する従業員300人以下には「個人」も含まれます。
②対象取引の拡充(特定運送委託の追加等)
製造委託、修理委託、情報成果物作成委託、役務提供委託などに加え、製品引渡しに不可欠な運送を委託する「特定運送委託」が新たに対象取引として明記されました。
物流分野を含め、より幅広い委託取引が規制の枠内に入ります。
対象取引 『取適法ガイドブック』 p4

また、製造委託について、専ら物品等の製造に用いる木型、工作物保持具(治具)等の製造が製造委託の適用に追加されました。
木型等の製造の対象への追加 『改正ポイント説明会』 p11

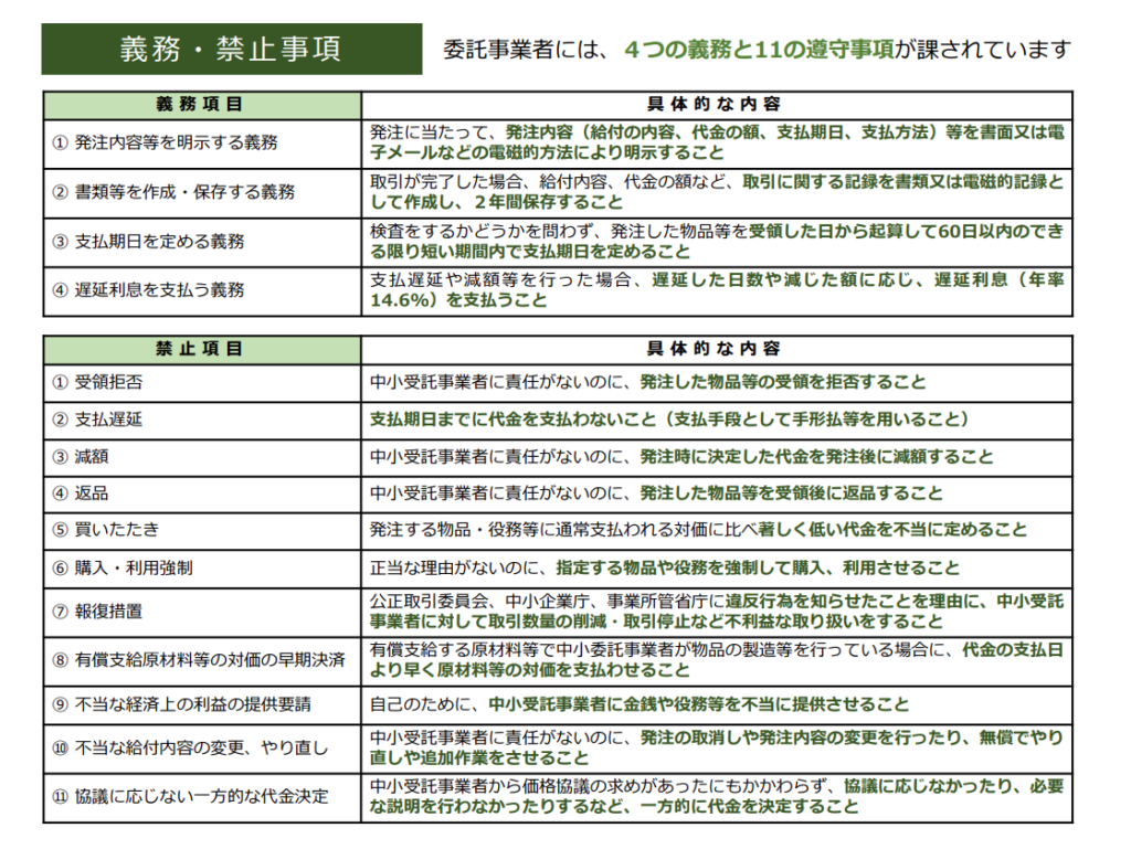
③新たな禁止行為の追加
改正の中でも特に注目されるのが、「協議に応じない一方的な代金決定」の禁止です。
中小受託事業者から価格協議を求められたにもかかわらず、説明や協議を行わずに代金を決定する行為は禁止行為になりました。
協議に応じない一方的な代金決定の禁止 『改正ポイント説明会』 p52~53


また、手形払いの禁止も明文化され、その他の支払手段(電子記録債権など)についても「支払期日までに代金相当額満額を得ることが困難なもの」は認められないため、注意が必要です。
義務・禁止事項 『取適法リーフレット』 裏面

④面的執行の強化
中小受託事業者が申告等をしやすい環境をつくるため、事業所管省庁に指導・助言権限が付与されます。
これにより、「報復措置の禁止」の申告先として、現行の公正取引委員会及び中小企業庁長官に加え、事業所管省庁が追加されます。
⑤書面交付義務の適用拡大
書面等の交付義務について、中小受託事業者の承諾の有無にかかわらず電子メール等の方法を用いて交付することが可能になります。
電磁的方法による書面交付 『改正ポイント説明会』 p28

3.まとめ
2026年1月施行の中小受託取引適正化法は、企業実務への影響が非常に大きい法改正です。
特に、従業員基準の追加や価格協議義務の明確化により、「これまで問題にならなかった取引」が新たにチェック対象となる可能性があります。
フリーランス法との違いも含め、自社の取引がどの法律の適用を受けるのかを整理しておくことが、今後のリスク管理の第一歩となるでしょう。
最後までお読みいただきありがとうございました。
杉並区荻窪・千葉県流山市を拠点に企業の成長を支える労務パートナーとして、貴社をサポート致します!


御社の悩み、
無料で相談してみませんか?
無料相談を予約する
執筆
髙山 暁
前職は速記士として活動。保険知識の不足を実感したことと、経営者・労働者が気を配りにくい部分を支えたいと思ったことから、社労士を志し、2021年社労士試験に合格。2024年にバラスト社会保険労務士法人へ入社し、社会保険手続きや日常的な労務対応を数多く担当。初めて顧問先のお手続きを完了した経験を糧に、誠実かつ穏やかな対応で信頼を得ている。



